一、引言
广西北部湾经济区,包括南北钦防(南宁、北海、钦州、防城港)四市所辖行政区域,地处华南经济圈、西南经济圈及东盟经济圈的结合部,是目前国务院批准设立的国际、国内多区域合作示范区之一,对外主要面向东盟,对内主要服务西南地区广阔腹地,成为中国——东盟开放合作的重要国际区域经济合作区。历史上,广西北部湾经济区具有深厚的基督宗教文化底蕴和宗教旅游资源。该经济区是基督宗教传播与发展最具典型的区域之一,也是现实中存在基督宗教信仰极具代表性的区域之一,特别是在中国——东盟双边商贸往来中,该地直接面对东盟广大的基督宗教信众,以及经济区内人数增长较快的华人信徒。在特殊的区位优势下,广西北部湾经济区的基督宗教,有利于为该地的开放开发营造良好的文化氛围和文化环境。特别是加强相互间的宗教对话、了解和认识,可进一步推动双边贸易的发展。丰富的基督宗教文化资源,也可以带动该地旅游业和旅游经济的发展,并最终为该经济区的崛起提供相应的文化和智力支持。
二、基督宗教在广西北部湾经济区的传播与发展
历史上在广西北部湾经济区开展活动的西方宗教有天主教和基督新教。它们进入该区域主要有三条线路:一是由广州逆西江而上至钦州、南宁;二是从广州湾(湛江)、海南沿海北上至北海、钦州和南宁;三是通过越南北部沿内陆进入防城港、钦州和南宁一带。其中,南宁之邕宁、北海之涠洲岛、防城之东兴、钦州之灵山成为基督宗教在广西沿北部湾地区的几个主要的传教基地,并由此进一步向其他内陆地区辐射开去。
在基督教会入桂过程中,巴黎外方传教会是进入广西北部湾经济区从事教务活动的一支主要力量。据文献记载,清咸丰初年,即有灵山县坪心乡(今属钦州市)村民在广东肇庆加入该教,回乡后带动一批村民信教。咸丰八年(1858年),法籍神甫圣梅被邀请由广州往该乡坪地塘村修建教堂,此地遂成为广西北部湾区域一个重要传教基地。其时,钦县(今钦州市)因与灵山县毗邻,一些农村受坪地塘村天主教会的影响,咸丰年间已有了天主教徒。而后,基督新教也逐渐进入该地。不过,当时“钦人从洋教者尚少,思裕路之南,松桂庄之东,有天主堂一间。宜兴巷出竹巷之路,有额日五旬节圣洁会福音堂一间,余无闻焉。”直到民国14年(1925年),巴黎外方传教会的传教士正式进入钦县后,教徒人数方大增。
基督宗教传入防城港、南宁及其周边地区,实与19世纪下半叶法国对越南和中国边境侵略有着一定的关系。据资料考证显示,法国教士进入该处瑶民地区,主要从越南平辽县先到东兴(现防城)峒中的那蒙,然后越过二郎隘到米强,再下山经平福到在妙的那蒙。时间大概在19世纪70、80年代。接着,天主教会以米强和那蒙为中心,前者发展成米强、米本、隆因、汉鸡、板旧五个自然村、男女老幼数百瑶民入教;后者吸收了那蒙、公德、雷门、叫吉、新照等村百多壮、瑶民众入教。接着,天主教建立了以南宁为中心的主教区,管辖周边一带的天主教会和教堂;同时,基督新教中的宣道会、圣公会、浸信会等机构也不断进驻南宁,开展教务活动。
聚居在今天中越边境防城港东兴市一带的京族,在文化上有着中越两国的共同特点。近代越南隶属于信奉天主教的法国的殖民地。当时法国为了进一步侵占中国,很早就派遣传教士在中越边境一带活动。广西境内的京族,在受到越南京族及法国教士的影响后,有人逐渐信奉天主教,特别是东兴市江平镇的恒望、竹山、三德几个村的京族,几乎全村都成了天主教徒,并修建了天主堂。而据位于东兴市区罗浮河畔的罗浮天主堂碑文记载:“教堂始建于公元1832年(清道光十二年),是继东兴东郊把塘教堂(建于1692年)和罗浮三门滩教堂(建于1808年)之后所建。”照此推算,早在17世纪,天主教就在广西北部湾经济区的东兴京族一带活动;即便以罗浮天主堂所载的该堂建于1832年,迄今也已有170余年的历史。又据民国时期黄知元所著《防城县志》记载:“耶稣基督教,向未至吾邑设教堂传教,可知居民当无入耶苏(稣)教者。惟近邻之越南国,自民国前二十七年,沦为法兰西殖民地。法人信仰天主教者也,特于与芒街接壤之罗浮村,及竹山圩、江平圩,各建天主教堂,(一曰加特力教堂),吸收教民。居民有所希冀欲利用之者、或因有事故欲藉为护符者,趋附之。”目前,中越边境处的东兴市辖区内,保存较为完好的天主教堂仍有三个,分别为罗浮、竹山和江平天主堂。
涠洲岛是广西北部湾海域的一个小岛,隶属于北海,南望海南岛,北靠北海市,东邻雷州半岛,西近越南。由于地缘优势,很早便被法国教士和该国政府关注,并利用政治、军事手段占据了这一特殊位置。清同治年间,福建、广东两省经常爆发大规模的土客(土人与客家人)械斗事件,很多客家人被迫移居外地,广西成为其迁移的一个主要地区。当时有部分客家人在法籍教士的召唤下来到涠洲岛,垦荒并定居下来,且逐渐接受了天主教信仰,在岛上的圣堂村(原名盛塘村)、城仔(圩)村、斜阳岛先后修建了三座哥特式教堂。其中的圣堂村教堂,据称是继上海天主堂之后,西教士在中国大陆修建的第二座天主堂。该堂是清末雷州半岛、廉州地区最早的天主教传教基地,下辖北部湾区域的雷州、钦州、防城、灵山、合浦、北海等地的天主教堂。据民国方志记述:“近来村基重辟,寓客四五千人都入教也。”另有清人梁鸿勋在《北海杂录》中也谈到:“涠洲墩,乃一小岛,周围约七十里,在北海之东南百余里,……同治初年, ……法国神甫亦到传教,目染耳濡,习以成风,故居民约八千余,而天主教民又不下一千矣。”由此可见,涠洲岛是基督宗教在北部湾区域开展活动较早的一个基地,且对随后北海地区的基督宗教发展产生了较大影响。
北海原是廉州府合浦县一个滨海的小渔村,明初当地人开始频繁地从事采珠活动,北海湾遂成为珠船避风的良好场所。自清乾隆起,北海渔业日渐发展,广东沿海各县和雷州等地渔民流寓到此捕鱼的人渐多,内地商贾亦逐渐到此落户,北海渐成为渔民、商贾的重要聚居点。据载,清嘉庆末年至道光年间,北海已是“商贾辐辏,为海舶寄碇之所。”很多云贵等处货物改变西江航道,绕道广西横州支河,从北海运往香港、澳门,进一步促成了北海贸易的兴盛。1876年,中英两国签订《烟台条约》,1877年4月2日北海正式开埠。同年,以法、德、英为代表的西方殖民势力大量涌入北海,并争先恐后在北海建立领事馆和海关。该国的基督宗教也随之而来,纷纷建立教堂、医院、学校等机构。北海由此出现了大批洋人建造的西洋建筑。以法国巴黎外方传教会为例,该会从1879年在北海开始建造天主堂始,日后随着信徒增多,于民国11年(1922年)成立了北海天主教区。越二年主教府由之前的涠洲岛圣堂村和广州湾迁至北海“红楼”圣德修院左侧,成为当时广东七大教区所在地之一。接着,天主教以北海为据点渐次沿水路交通向防城、钦县、合浦等内陆地区传播开去。(尔后,今属广西北部湾经济区内就有了两大天主教主教区:北海教区和南宁教区,统领今天的南北钦防几地的天主教事务。)涠洲岛的开辟以及北海的开放,使广西北部湾海滨,尤其是北海地域成为广西对外开放的重要窗口。
民国34年至38年间(1945—1949年),巴黎外方传教会进一步将势力延展至合浦县廉州镇、闸口镇、西场玉丰传教,并建立了天主堂。至此,“驻北海及附近北海者,该民数约三百名。连合浦属约三千八百名;灵山约共六百五十名;钦州、防城共约一千六百名。”及至民国38年(1949年),北海教区(广西境内)已有一定规模天主教堂12座,包括灵山坪地塘村、那隆新田坡村、涠洲岛盛塘村、城仔村、北海、防城竹山村、罗浮村、江平恒望村,钦县钦州镇、合浦廉州镇、闸口镇、西场玉丰等天主堂;外籍神甫12人,华籍神甫9人,教徒总数达6800多人。又据相关学者对北海天主堂杨副神父的访谈和实地考查得知,目前天主教在广西沿北部湾地区的分布情况和建国时相比,增加了北海市天主堂、灵山伯劳、枟圩镇天主堂、浦北白石水镇天主堂以及合浦常乐镇、南康镇、石湾镇红棉村等简易活动点。辐射范围有所扩大,文化影响力持续增加。
从以上文本和调查资料可知,清末民国时期是基督宗教大规模进入广西北部湾经济区的一个主要历史阶段,也是中外关系发生急剧变化的一个重要时期。广西北部湾区域毗邻南海,东南面是中国最先与西方开展接触和交往的广东沿海一带;广西北部湾还与天主教势力相对集中的越南接壤,深受周边环境的影响。该地因其地缘优势遂成为近代中国对外交往较早和较多的地区之一。自清末以来,基督宗教在广西北部湾一带历经了一个兴衰发展的过程。作为传播基督宗教文化的主要地标建筑——教堂的兴建,成为该地对外交往的主要形式和内容之一。
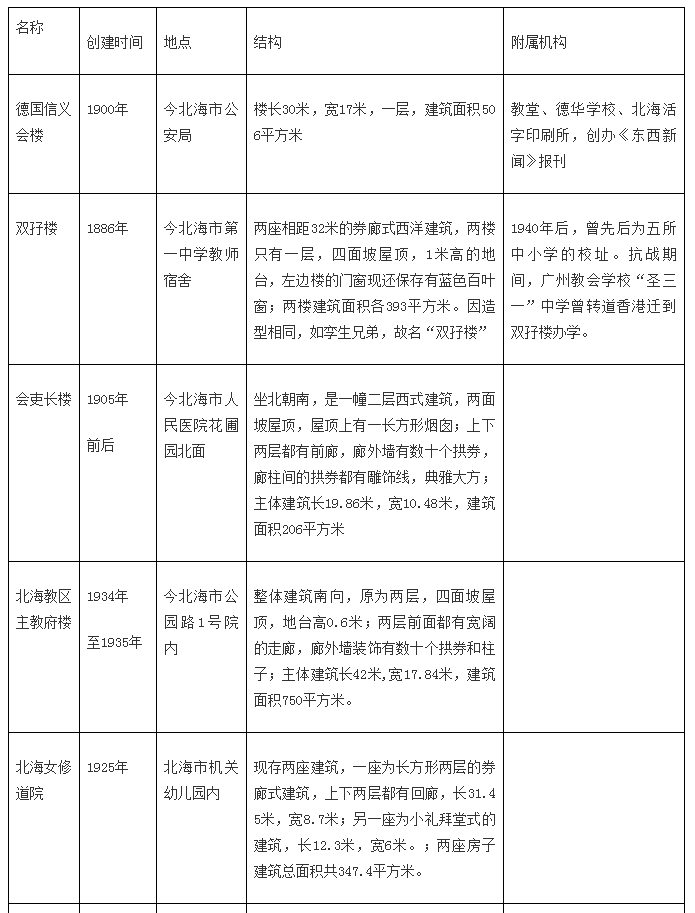
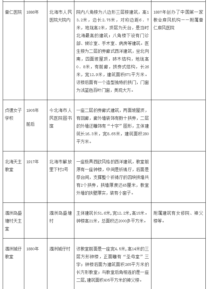
广西北部湾经济区主要教堂实录(1832-1949),根据《钦县志》、《北海志》、《防城县志》、《合浦县志》、《灵山县志》、《邕宁县志》等方志;《天主教基督教广西史料汇编》、《北海杂录》、《广西通志·宗教志》等资料编制。



三、基督宗教历史文化资源与广西北部湾经济发展
(一)开发、利用基督宗教资源的现实经济意义
广西北部湾经济区在历史上保存有大量的地方文化和传统宗教文化资源,尤其是基督宗教进入该区域后,东西文化的碰撞与交融,海洋文化与内陆文化的结合,更进一步地丰富了广西北部湾经济区的宗教文化资源。与广西北部湾经济区合作的东盟诸国,包括越南、菲律宾、新加坡、缅甸、泰国等国都是宗教信仰、宗教特色非常鲜明的国家,适度地发展广西北部湾经济区的宗教文化旅游,特别是开发和利用现有的基督宗教文化资源,将是该区域开展旅游合作中的重要一环,也是推动与东盟经济交往的一项主要活动,为双边贸易提供重要的文化支持力。
最近几年,广西区内相关部门已经意识到基督宗教历史文化资源在北部湾经济区的开放开发过程中的一些影响力,特别是在旅游业和东盟合作问题上,对基督宗教历史文化有了新的认识和看法。例如,2005年,菲律宾总统阿罗约参加南宁举办的东盟博览会期间,要求到访南宁天主堂,一些有着相同信仰的各国领导人也提出此类建议,但之前广西地方上毫无应备,措手不及。十几年来,中越边境一带常有越南商人在商贸之余往东兴一带天主堂过宗教生活,而地方并未很好地重视和利用到这一点,以便增进双方的信任和理解。2009年1月26日召开的广西政协九届五次会议上,郭淑琴委员便建议广西充分利用区位优势,适度发展包括基督宗教在内的宗教文化旅游对接东盟国家。2009年3月,广西自治区宗教事务局局长林东昭一行到钦州市开展调研工作,也指出钦州市作为北部湾的前沿城市和核心开放区域,要发挥包括天主教在内的宗教在促进经济社会发展中的积极作用,特别是通过宗教的发展促进文化的建设和发展;要把宗教与地方的经济社会发展结合起来,统一起来,为当地经济社会发展服务。因此,今后相关部门需要继续加大对包括基督宗教在内的宗教资源的保护和开发力度,使之成为北部湾更富内涵、更具特色的文化资源和景点,推动宗教历史文化开发和旅游产业,使基督宗教等文化成为该地经济发展的一大助力。
(二)合理规划和利用基督宗教历史文化资源,推动旅游经济发展,并促进与东盟的经济合作
就旅游开发和东盟经贸合作发展的背景与前景而言,如果广西北部湾经济区基督宗教历史文化资源能够得到适度的保护、开发和利用之后,将会大大地提升地方的文化影响力,并促进和推动地方经济的发展。近期,南宁、钦州、防城、北海四市也在积极谋划旅游合作框架,并就联手打造北部湾宗教历史文化旅游区,共享境内外客源,推动东盟贸易发展达成共识,联合推出相应的宗教历史文化之旅等区域性精品项目。因此,我们可以根据地缘优势及地方特点,将广西北部湾经济区的基督宗教历史文化资源,按照不同的功能价值,划分成三大重点区域,适度地加以开发和利用。
1.“北海市——涠洲岛”基督宗教历史文化资源及其观光旅游开发
北海悠久的历史毋庸置疑,特别是近代西方列强纷至沓来后,改变了当地的文化格局,先后有英国、德国、奥匈帝国、法国、意大利、葡萄牙、美国、比利时等八个国家在北海设立领事馆、海关、洋行,他们所在国的教会也在北海纷纷设立教堂、医院、女修院、育婴堂、学校等一系列机构,建起了一座座西洋教会建筑。就是这一批西洋建筑旧址,具有较高的历史文化价值,是北海一百多年前被迫对外开放的历史见证物,是中西文化交流的珍贵史料,是进行爱国主义教育和旅游观光不可多得的文物景观。保护好这些历史建筑,研究和开发利用它们,使它们更好地为北海的经济建设服务是很有必要的。
目前北海辖区的教会建筑遗存主要集中在北海市和涠洲岛,知名度较高的有天主教北海教区主教府楼、德国信义会楼、英国教会双孖楼、会吏长旧楼、女修道院、普仁医院、贞德女校、涠洲岛圣堂村教堂等。其中,主教府建筑漂亮,环境优美,是北海有名的洋楼之一。设有圣德修道院、女修院、育婴堂、广慈医院等附属机构。该楼是法国天主教在北海设置教区管理机构的重要历史见证物。德国信义会楼是该会在北海和合浦的总堂,开办有德华学校和一所北海最早的活字版印刷所,并创办《东西新闻》报刊,为北海市早期的文化教育和发展起到一定的积极作用。双孖楼原是英国领事馆的附属建筑,1922年交由英国“安立间”教会使用,是两座相距32米的券廊式西洋建筑,也是北海最早的西洋建筑之一,为英国在北海建立外事据点和传教的历史见证物。普仁医院是北海境内的第一所西医院,也是我国县、市一级最早的西医院之一,是西医文化传入北海的开始,很有历史价值。贞德女校是北海最早的小学,专授女童班,课程有经书、地理、信札等,是西方教会在北海开办教会学校的历史见证物。这些颇具典型西洋风格的建筑的出现,很快影响到当地民众,北部湾地区出现了融西方建筑艺术于本土的建筑,使原有的单一传统建筑结构发生了改变,呈现了多样化的建筑风格,成为当今文化观光旅游的一大奇观。
涠洲岛地处北部湾海域,位于广西北海市正南方北部湾海面上,自古以来就是北部湾海上交通要冲、海防要塞。它如一枚翡翠飘浮于湛蓝的大海中,岛上到处可看到火山喷发留下的痕迹,而岛上最值得一看的人文景观是圣堂村天主教堂。举目望去,古老的教堂矗立在碧海蓝天和翠绿的山崖之间颇为雄伟壮观。教堂整体造型非常美观,它是仿照文艺复兴时期哥特式建筑建造的,具有欧洲中世纪建筑风格。教堂的顶端有许多锋利的直刺苍穹的小尖顶,有着随时“向天一击”的动势,造成一种向上升华、“天国神秘”的幻觉,堪称别具一格。这座教堂与其它教堂最大的不同在于,教堂的建筑材料全取自岛上的珊瑚,岩石,沙浆、石灰拌海石花及竹木瓦,没有使用一根钢铁和一斤水泥,历经百年岁月,依然坚固如初,十分的罕见。整个建筑群的建造花了近10年时间(亦有20年之说)。教堂由主楼、钟楼、修道院、学堂、医院、育婴堂等组成,为当时全国四大天主教堂之一。一百多年来,圣堂村教堂不知经历了多少台风的袭击,暴雨的冲刷,烈日的炙烤,仍巍然屹立,足见其设计建造的功力。午后的教堂,掩映在绿影婆娑的芭蕉林和菠萝蜜丛林中,在环绕四周的渔村中如同鹤立鸡群,与岛上的火山岩、拾贝滩、淡水湖等风景交相辉映,静谧安详。另外,涠洲岛旁边还有一座“圣母堂”,位于城仔村。这是一座较典型的欧洲乡村哥特式小教堂,是北海地区仅有的一座圣母堂,也是近代法国天主教传入涠洲岛的重要历史见证物。当然,涠洲岛上最具代表性的宗教景观包括了教堂、墓地、风水林以及诸多表征性的仪式及氛围。岛上先后建立的天主堂和圣母堂,均为三层哥特式结合券廊式建筑,高大且庄严雄伟。晚上或周日的礼拜时间一到,盛塘村和城仔村以及周围信教的村民便会聚集于此,颂经唱诗,享受与上帝之间的心灵交流。如今岛上还保留着在圣母升天那天,一年一次的抬圣母像出游的习俗。而位于盛塘村东北面的临海林地里,有教会专门为教徒买地设立的墓地,白色的十字架林立其间,显得庄严而肃穆。
“北海市——涠洲岛”教会建筑一览


到过北海观光旅游的人都知道,北海给人印象最深的是那些保存完好的老教堂及其附属楼房。那些斑驳的院墙,墩厚的建筑和古老的教堂,再现了教会昔日的辉煌与沧桑。而目前,北海教会又有了新的发展,据称“北海教区有近两万教友分布在北海的11个堂区(北海市2个、涠洲岛2个、钦州市1个、东兴3个、灵山2个,合浦石湾镇1个)。”针对于北海丰富的文化资源, 2009年7月初,北海市委宣传部部长、副市长李蔚提出,在广西北部湾经济区发展中,“文化”软实力的构建和张扬,将是北海提升城市竞争力的重要出路。
众所周知,北海历史悠久,2000多年来,在这块拥山伴海的地方,中原文化、客家文化、西方宗教文化的融入和不断演变,形成了独特的人文景观。其中以近代西方教会历史建筑、西人活动轨迹为标志的西洋文化等多种特征明显的文化类型汇聚一地,实属少见。2009年5月22日,由中国工程院院士王瑞珠为组长的北海申报历史文化名城工作专家组成员一行,在先后考察北海教堂、老街、普仁医院、各国领事馆等遗址和北海其他景区后,十分认同北海在构建“文化软实力”所作的努力,并对北海申报历史文化名城的基础条件给予了充分肯定。这也将进一步地推动北海加快实施包括基督宗教历史文化观光旅游的发展进程。
2.合理保护与开发利用南宁基督宗教历史文化资源,推动与东盟经贸的合作与发展
连着山,连着海,广西北部湾经济区与东盟,真正是山连山水连水。中国——东盟博览会的举行,打开了东盟旅游广阔市场的大门,也推动了广西旅游经济的发展。目前,东盟已是广西公民出国旅游最重要的目的地,也是广西重要的客源市场。而北部湾经济区的基督宗教历史文化场所,也不断地吸引着有此信仰的东盟各国商人、政府官员和观光者的脚步和目光,为双边的商贸活动提供了一定的文化支持力。
正如天主教南宁教区的谭燕全主教在谈到广西教会的特色时提到:“东盟会展能带动广西教会的发展。”相反,我们也可以认为,广西教会的发展也能推动广西北部湾经济区与东盟的合作。如今,南宁市建有东盟会展中心,每年来自中国多个城市和东盟各地的会展业代表共同探讨中国——东盟会展业发展大计。东盟会展在南宁市的成功举办,引得很多亚洲国家前来中国参展和贸易。其中有一些天主教国家的领导人、教友商人、观光旅游者也来到南宁,这将大大地促进广西教会与海外教会之间的交流,也会推动广西教会的发展。例如,在一次东盟会展期间,身为天主教教友的菲律宾总统阿罗约便欲前往南宁教堂参加弥撒和参观。广西部分边界与越南接壤,边境上有很多越南人与中国人做一些小生意。有时一些来中国经商的越南信徒就会到教堂参与弥撒、进行拜访等。因此,南宁教会的发展,对对接东盟市场合作之间的空间也是巨大的。
历史上,南宁是基督宗教在广西发展的一个重要基地,兴建有多处宏伟庞大的教会建筑,并设有天主教南宁主教区,拥有丰富的西方宗教历史文化资源。其中,独具特色的主教府便位于南宁市原明德街79号。初建教堂于19世纪90年代初,当时几位法籍神父远涉重洋,经越南来到广西边关、沿海一带(东兴、北海、防城、凭祥、宁明、龙州、崇左等地)活动,并以慈善救济、开荒农垦等方式开展福传,随后广兴教堂、初学女修院、学校、医院、麻疯病院等机构。民国21年(1932年),南宁教区正式成立。其建筑规模宏大,头进为两层砖木结构楼房,前面有传达室和小花圃;二进为大花园,右侧设有专供主教神父开弥撒用的小经堂,经堂后为神父厨房;三进左侧是二层砖木结构楼房,供来往教徒住宿,右侧是水井和大厨房、柴房;第四进也是两层楼房,楼上为神父住所;后门通往火烧地(今江滨路)。南宁总主教区成立时,辖区包括广西北部湾区域的邕宁、绥渌、上思、宁明、武缘等县,有大小教堂35座。到民国38年(1949年),南宁总主教区有教堂42座,教徒6100多人。教区曾有总主教府1座,男女修院各1所,备修院1所,印书局1间,孤儿院1间,麻疯院1 间,诊所13间,养老院1间,托儿所1间,并开办过4个短期的传教员培训班和11所小学。
最近几年,随着南宁经济建设的发展,在这片开发开放的热土上,呈现了南宁市先进的大手笔城建,还有大手笔投资的宗教场所建设。驻足于包括广西天主教主教府内的宗教场所,令人领略到南宁悠久的宗教历史文化和浓厚的善缘氛围。根据中国——东盟博览会、广西北部湾经济建设发展的需要,2003年8月,国家在南宁设立天主教广西教区。2005年,进一步着手修建南宁主教府综合楼,座落在南宁市望州中路。新建主教府由教堂、培训中心、座室组成,占地面积800平方米,建筑面积3896平方米,总投资700多万元。教堂主体高46.8米,采用罗马式建筑风格,内部以10根7米高的罗马式圆柱支撑着穹顶,构成了宽敞明亮的圣堂,可容纳1200人在这里举行弥撒。教堂的大门用珍稀的千年格木,雕刻诸多圣像,由越南工匠精工细雕而成。门高7米、宽4米、厚12厘米,总重量达2.8吨,堪称中国教会第一门。主教府修建前后,其建设工程得到了自治区、南宁市政府的大力帮助,共下拨资金240万元人民币(约卅五万美元),一方面体现了政府全面贯彻党的宗教工作基本方针,正确执行党的宗教信仰自由政策;另一方面也表明,广西地方更加认识和重视了基督宗教文化在促进与东盟合作上的文化影响力,以及宗教文化在经济发展中提供的文化支持力。
当今,身为首府的南宁市,为大力发展旅游产业,实施了一系列文化工程,如引导动员宗教界人士,根据城区规划建设需要,改善和整治宗教场所环境,以宗教景观文化吸引游客,促进南宁经济发展。与此同时,南宁市结合旅游产业发展,打造了一批宗教文化旅游精品工程,包括南宁市天主教文化建设,为南宁旅游增添了新的亮点,并为东盟国际交流搭建了良好的文化舞台,使具有相同宗教信仰、来自东盟各国的各方人员感受到更多的亲和力、亲切感和文化向心力。包括基督宗教在内的文化建设,为南宁、广西北部湾经济区的经济发展、招商引资搭建了重要的文化桥梁,成为中国——东盟商贸合作的重要纽带。另外,也为该地的社会稳定和和谐提供了有力的保障。当前,南宁天主教教区又计划明年在主教座堂后面,动工兴建一座十七层的养老院,提供一千张床位,面向社会上不分宗教有需要的老人。这一壮举,得到了相关政府部门和宗教界人士的认可,相信会更有利于天主教会的发展,进一步加深国内外宗教信仰者的认同感,并成为南宁社会和谐和广西北部湾经济区经济发展的重要基础。
3.发掘与利用沿边东兴市基督宗教历史文化资源,促进边贸经济发展
东兴位于中越边境的北仑河东岸,距越南最大的经济开发区芒街市不足100米,是中国直接通往越南、面向东盟的水路、陆路兼备的唯一窗口。特殊的地理位置,使东兴成为中国面向东盟的桥头堡。当前,在东兴市聚居了汉、京、壮、瑶等民族。此外,因通婚与商贸活动的原因,在东兴市还长期定居了不少越南人,这是一个典型的跨境民族地区,呈现出一幅多元文化相互交融的画卷。其中,天主教文化和京族传统信仰在当地占有较大比重。
由于历史的原因,西方宗教文化在东兴民间较为流行。一方面是建筑,东兴不仅保留有为数不少的古老法式建筑,就连许多新建的楼房,都充满着法式建筑的韵味,深受这种建筑风格的影响。另一方面是天主教文化。据东兴市宗教志记载,自天主教由越南传入东兴一带,法国教士先后在罗浮、东兴、竹山、江平等处建立天主教堂点,开展教务活动。现在东兴市辖区内,保存完好的天主教堂有罗浮天主堂、竹山天主堂和江平天主堂。近期有学者到这些教堂进行考察时了解到,教堂的活动仍在继续,并呈现发展态势。教民家庭通常是一人信教,全家信教。现在罗浮天主教会就有教民1000多人,竹山天主教会有教民500多人,江平天主教会也有教民600多人。春节时,当地部分教民还保留了贴春联的中国传统民俗,但内容却是反应天主教思想的,展现出一幅西方文化与儒家文化相互交融的景观。
罗浮天主教堂是东兴市所有教堂中最为典型的法式建筑,位于今东兴镇楠木山村,南面沿北仑河岸,西北面靠山,村中种着茂密的竹林,环境优美。教堂占地500平方米,可容纳900人左右。罗浮自建堂起,除以供教为己任外,还设有学校,并收养弃婴、赡养老、弱、病残者,并送学生到南洋修道院进修,这样既传播了中华文化,又发扬了中华民族的优良传统。
当前,随着中越边贸经济和文化交流的发展,重新修缮东兴罗浮天主教堂具有重大的意义。一是修缮教堂是落实国家宗教政策的具体行动。二是修复教堂具有很好的社会意义。教堂自建起除了传教外,还大力传播爱心和辅助弱者。特别是改革开放以来,教徒自发组织筹资修复大礼堂以后,除举行各种圣事外,还发动教友为东兴镇红石沟小学捐款修路,绿化美化校园,自觉维护社会治安和执行计生政策,使教区治安良好,无社会治安案件发生,无人超生等。另外,积极开展辅助教友和农民活动,宣传党的理论,执行党和国家的法律法规等。罗浮教堂具有悠久的文化历史,加上东兴市作为一个新兴的旅游热点,每年进出口岸人数达300万人,游客达50万人。教堂修复后可作为一个旅游景点对游客开放,同时还可经营文化旅游产品和其他旅游相关项目。因此,罗浮教堂的修复对当地的旅游开发,促进边贸经济建设都将起到积极推动作用。
竹山天主教堂位于由汉、壮、京三族杂居的东兴镇竹山村三德组,南面濒临北部湾。教堂原占地500平方米,可容纳800多人,设有修女院和学校。1986年政府拨款2万元,加上本堂教徒的捐款,在原有的空地上重建了一所120平方米的钢筋水泥结构的圣殿,成为当地教民的主要活动场所。江平天主堂位于江平镇恒望村,该村同样是汉、壮、京三族杂居,京族占百分之八十。当年越南沦为法国的殖民地,许多法国教士来到越南传教,京族也有多人信奉天主教。目前一村人都信仰天主教。该堂建有教士居室、修女院、学校等机构。此外,在东兴以北,防城港境内的十万大山贫穷山区,天主教更是“香火旺盛”。
随着东盟自由贸易区的建立及中国改革开放的进一步推进,东兴市加大了改革开放的力度,面向世界招商引资,国内外的不少商家纷纷来到东兴投资、置业,这也预示着包括基督宗教文化在内的多元文化交融在这个边陲小城还在不断持续着。因此,目前需要借助中国——东盟合作的区位优势,加强信教民众之间的联系,尊重他们的信仰,修缮教堂建筑,为中越边境一带的天主教徒设置良好的教会活动场所,从而在信仰认可的前提下,相互间建立更为友好的合作关系,共同推动双边贸易发展和文化交流。
四、结语
广西北部湾经济区包括南宁、北海、钦州、防城港和周边一部分地区。这一地区历史悠久、区位独特,靠山面海,海河相连,交通便利,资源丰厚。在历史发展的长河中,经过无数代繁衍生息,孕育了非常独特的区域文化。可以说,这一地区历史文化底蕴丰富,海洋文化博大开放,传统民俗文化颇具特色,西方宗教文化色彩斑澜。较好地挖掘、整理、开发利用这里特色鲜明的区域文化,为我们构建北部湾经济区的经济发展奠定丰厚的文化基础。
广西北部湾经济区在内的基督宗教文化是中国——东盟各国在政治经济社会利益基础上聚合而成的一种文化形态,包容了中国——东盟各国寻求合作发展的利益方向,即和平与发展。2010年1月1日,世界最大贸易区中国——东盟自由贸易区正式全面启动,是实现这一发展目标的经济行动。而要真正发展和发挥这一自由贸易区的社会功能,那就不是仅仅有经济贸易的合作就能实现的,它必须有文化做支撑。因而,首先要传播体现中国——东盟区域国家利益的北部湾文化理念,包括基督宗教文化在内,让这一区域文化认同理念在中国——东盟区域内得到普遍的认同和接受,才能转化为经济贸易活动中的推动力和润滑剂,产生出巨大的经济效益和国家利益。
因此,文化的作用就在于,文化不仅有对经济发展的推动力,也有参与经济结构的物质力,还有保证经济活动安全、持续、高效发展的引导力。广西北部湾经济区的基督宗教文化,包括教堂建筑等在内的物质文化,以及精神信仰、慈善救济事业等非物质文化,使整个区域内有着大量持同一信仰的群体,充分利用该宗教历史文化中的积极因素,从而推动该地观光旅游业和商贸经济的发展,并带动中国——东盟合作的进程。
我们也常说,文化力是一种凝聚力,共同的文化理念能够凝聚起相同文化基因和背景的人们共同朝着一个目标努力,甚至汇聚起巨大的开发力和变革力。认识、保护、开发和利用基督宗教历史文化,对于区域合作中整合各种政治和社会力量、生产要素和生产资源,有着至关重要的意义。中国——东盟区域认同和区域合作发展,是中华文化与东南亚文化智慧在当代的升华,是中华传统民俗文化与基督宗教文化、佛教文化、伊斯兰教文化等在当地的呈现。它将引导中国与东盟各国实现“本地区国家间的和平与稳定”。宗教的长期存在,也决定了基督宗教活动的长期存在并发挥其中的积极作用,使宗教活动在现代经济活动中占有一席之地。明确广西北部湾经济区基督宗教活动与经济互动之间的关系,充分利用互动中积极的一面,将为加快广西北部湾经济区和谐社会建设发挥积极作用。例如,前往南宁参加东盟博览会的各国信徒,以及进入东兴一带的越南信教商人,他们地处陌生的环境,往往会前往教会机构去体验和感受同源文化氛围,并在教堂中寻找心灵的慰藉。教会为了加强同信仰者在异地的归属感,往往以教堂作为精神支柱。这无疑丰富了广西北部湾经济区基督宗教文化的内容,拓展了广西基督宗教历史文化的内涵,同时也增加了相互间的了解和信仰认同,并为双边贸易关系奠定了文化基础。
当前,广西和东盟国家交往越来越密切,我们应抓住机遇,在区域经济合作大格局中找准位置,紧扣广西与东盟的经济合作主题,主动置身于国际文化交流之中,开展深入的文化交流与合作。通过文化交流,树立广西对外开放的新形象,以及广西对东南亚国家的亲和力,让世界特别是东南亚各国了解广西、支持广西、旅游广西、观光广西、热爱广西,进而为中国——东盟自由贸易区建设和发展助力,推进国家“一带一路”建设,为中国开放开发开辟新天地,促进北部湾区域经济合作达到“双赢”目的。
 
本文原载于“信仰和学术”微信号,本平台蒙允转载,不拥有版权。
感谢您的阅读!我们非常重视每一位读者的声音。若您在阅读过程中有任何想法、疑问、建议或其他想与作者交流的内容,或愿意帮助指出文章的不足之处、提出改进建议,欢迎通过邮件(jidushibao@gmail.com)与我们分享。您的反馈不仅能帮助我们不断优化内容质量,也能让更多读者受益。我们会定期整理与回复大家的意见,优秀的建议还可能在后续更新中得到采纳。
反馈时,也请您具体指出是针对哪篇文章提出的意见与反馈。
期待与您保持互动,让内容在交流中不断完善。
基督时报特约/自由撰稿人文章,文中观点仅代表作者立场,供读者参考,基督时报保持中立。欢迎个人浏览转载,其他公众平台未经授权,不得转载!
凡本网来源标注是“基督时报”的文章权归基督时报所有。未经基督时报授权,任何印刷性书籍刊物、公共网站、电子刊物不得转载或引用本网图文。欢迎个体读者转载或分享于您个人的博客、微博、微信及其他社交媒体,但请务必清楚标明出处、作者与链接地址(URL)。其他公共微博、微信公众号等公共平台如需转载引用,请通过电子邮件(jidushibao@gmail.com)、电话 (021-6224 3972) 或微博(http://weibo.com/cnchristiantimes),微信(ChTimes)联络我们,得到授权方可转载或做其他使用。